新闻资讯
新闻资讯
- 排烟风机可以不设置在机房内?此地明确
- 在电气火灾监控系统设计中,需要对配电线路的温度进行检测吗?
- 精心设计的消防系统在高层建筑火灾面前为什么会失灵
- 香港思考|施工场景火灾风险警示!临时无线方案筑牢安全屏障
- 电影院、礼堂、剧场、体育馆等场所观众厅的疏散门要求
- 《江西省消防技术标准疑难问题解答》中,关于安全疏散的内容
- 变电站设备房间都要设置气体灭火系统?
- 消防维保检测出虚假报告,追责时间期限是多久
- 室外楼梯代替防烟楼梯:可行性、利弊与实施建议
- 前室的可开启外窗面积指的是窗的面积还是开启后的有效面积?
联系我们
厂家:智淼消防检测设备厂家
手机:18910580194,15262554119
电话:4006-598-119
邮箱:18751140119@163.com
地址:江苏省苏州市常熟市黄河路275号城市之星119室
消防新闻
河南省消防技术服务机构及注册消防工程师注册办理须知
- 作者:消防检测设备
- 发布时间:2022-02-17 12:45:55
- 来源:http://www.zmxf119.com/
- 点击:647

河南省消防技术服务机构及注册消防工程注册办理须知
一、办理渠道
应急管理部消防救援局“社会消防技术服务信息系统”(下简称“系统”)网站、网址:https://shhxf119qovcn/
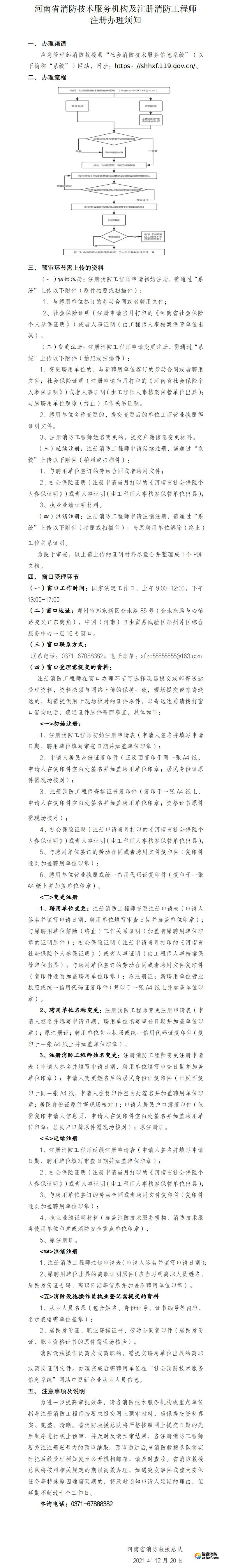
二、办理流程中
三、预审环节需上传的资料
(一)初始注册:注册消防工程师申请初始注册,需通过“系统”上传以下附件(原件拍照或扫描件):
1、与用单位签订的劳动合同或者聘用文件:
2、社会保险证明(注册申请当月打印的《河南省社会保个人参保证明》)或者人事证明(由工程师人事档案保管单位出
(二)变更注册:注册消防工程师申请变更注册,需通过“统”上传以下附件(拍照或扫描件):
1、变更聘用单位的,与新聘用单位签订的劳动合同或者聘文件;社会保险证明(注册申请当月打印的《河南省社会保险个人参保证明》)或者人事证明(由工程师人事档案保管单位出具)与原聘用单位解除(终止)工作关系证明。
2、聘用单位名称变更的,提交变更后的单位工商营业执照
证明文件
3、注册消防工程师姓名变更的,提交户籍信息变更材料(三)延续注册:注册消防工程师申请延续注册,需通过“系统”上传以下附件(拍照或扫描件):
与聘田的位装订的技动合同或老聘用文件。
2、社会保险证明(注册申请当月打印的《河南省社会保险人参保证明》)或者人事证明(由工程师人事档案保管单位出具)
3 物业业结证明材料
(四)注销注册:注册消防工程师申请注销注册,需通过“统”上传以下附件(拍照或扫描件):与原聘用单位解除(终止)工作关系证明。
为便于审查,以上需上传的证明材料尽量合并整理成1个PD
文
四、窗口受理环节
(一)窗口工作时间:国家法定工作日,上午9:00-12:00,下午
-17-00
(二)窗口地址:郑州市郑东新区金水路85号(金水东路与心路交叉口东南角),中国(河南)自由贸易试验区郑州片区综合服务中心一层16号窗口
(三)窗口联系方式:
联系电话:0371-67888382:电子邮箱:xfzd555555550163.(四)窗口受理需提交的资料:
注册消防工程师在窗口办理环节可选择现场提交或邮寄送受理资料,资料必须与网络上传的保持一致,现场提交或邮寄运达的,均需提供用于现场核对的证件原件,部寄送达前请拨打窗口咨询电话,确定证件原件寄回事宜,具体如下:<一>初始注册
1、注册消防工程师初始注册申请表(申请人签名并填写申日期,聘用单位填写审查日期并加单位印章)。
2、申请人居民身份证复印件(正反而复印于同一张A4纸申请人在复印件空白处签名并加盖聘用单位印章;居民身份证原件需现场核对):
3、注册消防工程师资格证书复印件(复印于一张A4纸上申请人在复印件空白处签名并加盖聘用单位印章;资格证书原保需现场核对);
4、社会保险证明(注册申请当月打印的《河南省社会保险人参保证明》)或者人事证明(由工程师人事档案保管单位出具)
5、与聘用单位签订的劳动合同或者聘用文件复印件(复印件逐页加盖聘用单位印意)。
6、聘用单位营业执照或统一信用代码证复印件(复印于一张 A4纸上并加盖单位印章)。
<一>变更注册
1、聘用单位变更:注册消防工程师变更注册申请表(申请人签名并填写申请日期聘用单位填写审查日期并加盖单位印章)与原聘用单位解除(终止)工作关系证明(加盖有原聘用单位
意的证期原件),补会保险证明(注册申请当目打印的《河南省社会保险个人参保证明》)或者人事证明(由工程师人事档案保管单位出具);与聘用单位签订的劳动合同或者聘用文件复印保(复印件逐页加盖聘用单位印章);原注册证;新聘用单位营业执照或统一信用代码证复印件(复印于一张A4纸上并加盖单位
2单位名称变更:注册消防工程师变更注册申请表(
请人禁名并填写由造日期聘用单位植写宙杏日期并加善单位章);原注册证;聘用单位营业执照或统一信用代码证复印件(印于一张A4纸上并加盖单位印章)。
3注工程姓名变:注防工程师变更注册申
夫(由请人签名并植写由请日期聘用单位植写宙杏日期并加单位印章);申请人变更姓名后的居民身份证复印件(正反面印于同一张A4纸申请人在复印件空白处签名并加盖聘用单位印章;居民身份证原件需现场核对);申请人居民户口簿复印件(1需复印申请人信息页,申请人在复印件空白处签名并加盖聘用单位印章;居民户口簿原件需现场核对);原注册证。
<三>延续注册
注册消防工程师延续注册申请表(申请人签名并填写申日期,聘用单位填写审查日期并加盖单位印章)
2、社会保险证明(注册申请当月打印的《河南省社会保险参保证明》)或者人事证明(由工程师人事档案保管单位出具3与聘用单位签订的劳动合同或者聘用文件复印件(复印保
逐页加盖聘用单位印章);
4、执业业绩证明材料(加盖消防技术服务机构、消防技术服务使用单位印章或消防安全重点单位印章);
5、原注册证<四>注销注册
1注册消防工程师注销申请表(申请人签名并填写申请日期)2原用单位出且的离职证明原件(应当写明离职人员姓名
居民身份证号码、离职日期等信息并加盖原聘用单位印章)。
<五>消防设施操作员执业登记需提交的资料
1、从业人员名录(包含姓名、身份证号、证书编号等内容名录表格需单位盖章)
2、居民身份证、职业资格证书、劳动合同复印件(居民身
消防设施操作员离岗或离职的,需提交聘用单位出具的离职或离岗证明文件。办理完成后需聘用单位在“社会消防技术服务信息系统”网站中更新企业从业人员信息。
五、注意事项及说明
为进一步提高审批效率,请各消防技术服务机构或重点单位
指导注册消防工程师按要求提交网上预审材料确保提交资料真实、完整、清晰。省消防救援总队将严格按照网上提交日期的后顺序进行线上预审,并及时反馈预审结果,各注册消防工程要关注注册账号内的预审结果。预审通过后,消防教援总队将实时把后续受理须知发至公开机构邮箱,请及时查收。省消防救提总队将按照相关规定的期限高效办理,如遇突发事件或重大安任务等特殊原因确需延期的,将及时通知申请人延期的理由,但延期不超过十个工作日。
咨询电话:0371-67888382
河南省消防救援总队
2021年12月20日
标签:




















苏公网安备32058102002149号
客服QQ